近日,风景园林系“城市生态健康诊断与蓝绿空间效能优化”创新团队吴雪飞教授课题组在景观与城市规划领域国际顶级期刊Landscape and Urban Planning发表最新研究成果,论文题为“Characterization of multi-scale urban habitat wildness: Integration of the rewilding theory into novel urban ecosystem restoration and management”。该研究开创性地提出将"野性"(wildness)作为量化城市新型生态系统(Novel urban ecosystems, NUEs)真实生物多样性的正式术语,特指从根本上维持生态系统自组织生态过程的生物多样性组分。同时,研究团队提出了NUEs野性的多尺度概念模型,强调局地和非局地生物群落野化可以操纵生境尺度的野性,以及生物群落尺度野性决定因素的阈值可以作为NUEs的管理工具,为城市生态系统修复与管理提供了新的思路和方法。
传统生态修复实践多以“历史基线”为参照,试图恢复生态系统受干扰前的状态。大多数NUEs由人类活动创造或深度改造,呈现出新的物种组成和生态过程,难以回到历史状态或缺少历史生物多样性参照。再野化理念因此受到广泛关注。然而目前缺乏针对城市生态系统的多尺度再野化绩效指标与决策工具,特别是在城市生境尺度。
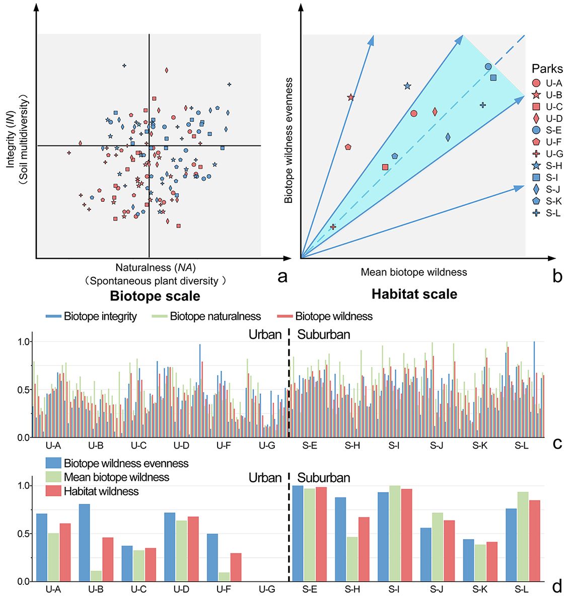
研究基于自组织理论提出了一个多尺度野性概念模型,该模型从生物群落尺度向生境尺度嵌套,整合了生物群落平均野性与野性均匀度两个关键维度。其中,生物群落野性通过自然度和完整性加以衡量。研究团队以武汉市12个核心生境为研究对象,对144个生物群落开展植物调查与土壤采样,并利用通用真核生物引物对(NF1F/18Sr2bR)与高通量测序技术识别土壤主要真核生物类群,评估武汉市核心生境地上–地下生物多样性与野性。随后,进一步结合随机森林算法、广义加性模型和分段线性回归,揭示了城市生物群落野性的决定因素及其阈值。

图1 研究框架

图2 研究地点与采样设计(a)研究地点;(b)采样设计与植物群落结构示意图
研究主要发现包括:
(1)城市新型生态系统正面临一种隐形的生物多样性危机。NUEs中最易观察到的栽培植物多样性,掩盖了维持核心生态过程的功能关键类群(如,土壤原生生物、线虫、自生植物)的分类均质化趋势。亟需将“野性”作为评估自然过程在城市生境中主导程度的实用工具。

图3 武汉市城市生物群落中的优势物种/类群。(a)优势自生植物物种(科);(b)优势栽培植物物种(科);(c)优势土壤真核生物类群
(2)土壤真核生物多多样性与自发植物丰富度的互补性,使二者可共同作为表征城市生物群落野性的有效代理指标。武汉12个核心生境的土壤真核生物优势类群为真菌、原生生物、线虫、环节动物和节肢动物,这些类群跨越食物网多个营养级,它们的物种丰富度、香浓-维纳指数、辛普森指数与土壤真核生物多多样性指数均显著相关。此外,土壤真核生物与自发植物的物种组成异质性对城乡梯度与植被群落结构呈现差异化响应,表明二者不仅在地上-地下具有互补性,在物种组成空间格局方面也具有互补性。这些发现证实土壤真核生物多多样性与自生植物丰富度可共同作为表征城市生物群落野性的有效代理指标。

图4 城市与城郊、不同植物群落结构以及不同公园间α多样性差异
(3)人类活动(尤其是定期人为干预)可以被视为一种自组织机制,最终在城市生境中形成图灵模式——斑块间野性差异引发物种丰富度/生物量的源-汇动态(β尺度);而在生物群落尺度(α尺度),物种组成与丰富度则通过食物网功能冗余和响应多样性,为局地自组织生态过程提供基础支撑。生物群落内与群落间的自组织过程共同维系着城市生境中具有生态意义的生物多样性。

图5 武汉市核心生境多尺度野性
(4)生物群落野性的关键影响因子确实存在阈值,这些阈值可作为NUEs管理与修复的有效工具。通过城市土壤修复、植物群落设计、管护强度控制等措施,可以有效实现城市生物群落的再野化。

图6 城市生物群落野性的关键驱动因子

图7 城市生物群落野性的关键驱动因子与生物群落自然度及完整性的作用关系
研究成果为将再野化理论融入NUEs管理与修复实践提供了科学依据,深化了我们对高度城市化区域生态转型的理解,为促进人与自然和谐共生的城市发展模式提供了新方向。该研究得到了国家自然科学基金(32371945)的支持。风景园林系博士研究生洪歌为论文第一作者,吴雪飞教授为通讯作者,硕士研究生李懋丹和梁思怡为共同作者。
原文链接: https://doi.org/10.1016/j.landurbplan.2025.105481
文字:洪 歌
审核:吴雪飞




