近日,Horticulture Advances 在线发表了365英国上市公司果蔬园艺作物种质创新与利用全国重点实验室桃栽培生理与生态课题组题为“Decoding submergence tolerance in Prunus persica: Integrated transcriptomic and metabolomic acclimations of antioxidant system, cell wall dynamics, and hormonal signaling”的研究论文。

该研究发现抗氧化系统、细胞壁动态及激素信号通路是两个桃种质抗涝性能差异形成的重要原因,研究深化了桃树响应涝害胁迫的分子机制,也为园艺作物抗涝育种提供了理论依据。
在全球气候变化与农业可持续发展的双重背景下,研究果树对涝害胁迫的分子适应机制不仅是一项重要的科学课题,更是关乎粮食安全与生态安全的战略需求。通过整合多组学技术,深入挖掘果树抗涝的关键基因与代谢通路,我们有望突破传统育种的局限,加速抗逆品种的选育进程。‘东溪小仙’是浙江省农业科学院从上海水蜜桃品种的自然实生后代中选育出的一份耐涝材料,因此解析其耐涝生理及其分子机制,对于丰富果树抗涝机理和抗性品种改良具有重要意义。
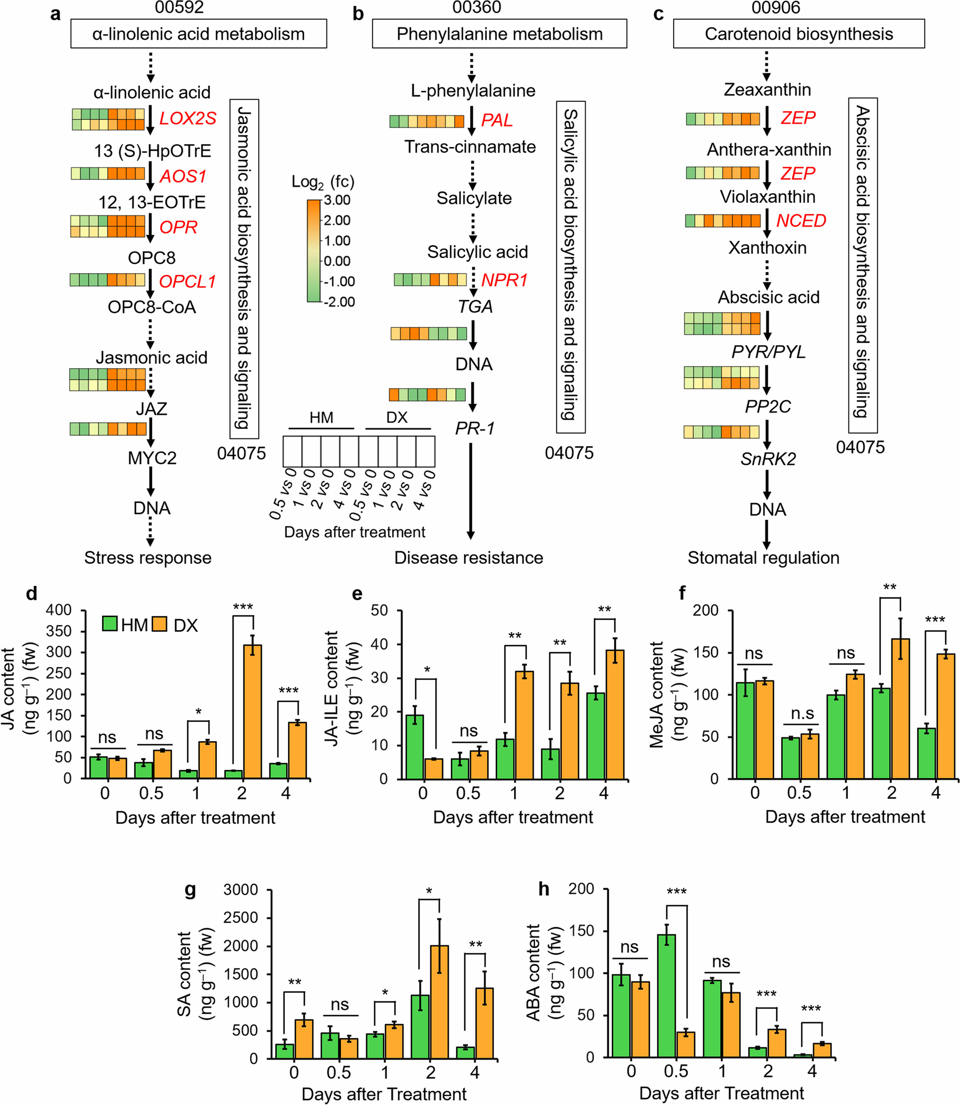
本研究采用转录组与代谢组相结合的方法,系统分析了水涝胁迫下‘东溪小仙’(DX,耐涝品种)和‘湖景蜜露’(HM,对照品种)响应涝害胁迫的分子机制。主要结果有:(1)抗氧化系统的差异调控。HM叶片中RBOHC显著上调,而DX叶片中抗氧化相关差异表达基因(如SOD、POD、CAT、GST)表达增强,酶活性显著提高。DX中ROS和MDA含量显著低于HM,且GSH含量较高,组织化学染色进一步证实DX中ROS积累较少。(2)细胞壁多糖的动态变化。DX叶片中木质素合成相关基因(如COMT、CAD、POD)及果胶代谢相关基因(如HK、PGM、GAUT)显著上调,而果胶降解酶基因(PMEI)下调,导致木质素和果胶含量显著高于HM。(3)激素信号通路的分子与代谢调控。DX叶片中乙烯、茉莉酸、水杨酸和脱落酸合成与信号通路相关基因(如ACS、GA2ox、LOX2S、PAL、NCED)显著上调。此外,DX中JA、SA、ABA及其衍生物含量显著高于HM,尤其在长时间胁迫下更为明显,表明激素调控在DX耐淹性中起关键作用。总之,本研究借助多组学手段,揭示了DX通过增强抗氧化能力、优化细胞壁动态平衡及激活激素信号网络等提高了对涝害胁迫的抗性,为桃树抗涝育种提供重要靶点,并为解析果树逆境适应机制提供新视角。

图1 涝害胁迫下‘湖景蜜露’(HM)和‘东溪小仙’(DX)叶片中ROS积累及相关抗氧化活性

图2 涝害胁迫下‘湖景蜜露’(HM)和‘东溪小仙’(DX)叶片中细胞壁多糖差异表达基因(DEGs)及其含量

图3 涝害胁迫下‘湖景蜜露’(HM)和‘东溪小仙’(DX)叶片中激素的转录和代谢响应

图4 桃树抗涝品种‘东溪小仙’叶片响应涝害胁迫的示意图
这项研究不仅深化了我们对桃树抗涝机制的理解,更为果树抗逆育种提供了新的理论框架与技术路径。在全球气候变化加剧、极端天气频发的背景下,解析植物逆境适应的分子机制已成为农业科学领域的重要前沿方向。通过整合多学科交叉研究,我们有望揭示植物在逆境中的生存智慧,并将其转化为新质生产力。未来,随着精准农业与智能育种技术的快速发展,这些研究成果将为构建高效、绿色、可持续的农业生产体系提供强有力的科技支撑,为保障全球粮食安全与生态安全作出重要贡献。
课题组外籍博士Ateeq Muhammad为该论文第一作者,刘军伟教授和浙江省农业科学院园艺研究所肖金平博士为共同通讯作者。365英国上市公司李国怀教授、朱凯杰副研究员和浙江省农业科学院园艺研究所张慧琴研究员参与了该研究工作。该研究得到国家自然科学基金(32272645)和国家现代农业产业技术体系(CARS-30)的资助。
论文链接:https://link.springer.com/article/10.1007/s44281-024-00058-z
审核:刘军伟




