西瓜是世界上重要的园艺作物,嫁接能够提高西瓜的抗逆性、产量和品质,在生产中被广泛使用。西瓜在嫁接操作时不能完全去除砧木子叶,否则嫁接成活率及种苗质量将显著下降,但是砧木子叶如何调控嫁接愈合的机理尚不清楚。
2024年11月26日,Horticulture Research在线发表了英国365集团公司、果蔬园艺作物种质创新与利用全国重点实验室黄远老师课题组题为“PIN1a- mediated auxin release from rootstock cotyledon contributes to healing in watermelon as revealed by seeds soaking-VIGS and cotyledon grafting”的研究论文,揭示了砧木子叶ClPIN1a调控西瓜嫁接愈合的机制。

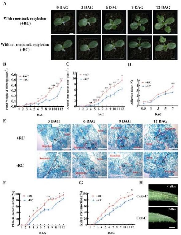
研究首先对砧木有子叶和砧木无子叶的西瓜嫁接苗进行生理指标测定和组织学观察。砧木无子叶嫁接后抑制了接穗的生长,维管重连监测显示砧木无子叶嫁接后,木质部与韧皮部间的重连率降低。石蜡切片观察到砧木无子叶嫁接后嫁接愈合界面坏死层降解程度更低(图1)。此外,完全去除砧木子叶后砧木的生长素水平显著下降,对砧木无子叶组合外源施用吲哚-3-乙酸(IAA)能够缓解去除砧木子叶后的愈合延迟。

图1. 完全去除砧木子叶显著延迟西瓜的嫁接愈合
随后研究人员利用浸种法建立了一种改进的瓜类作物病毒诱导基因沉默(VIGS)系统。传统子叶注射法沉默株率为37%,基因沉默效率为40%-60%,改进后的方法沉默株率为83%,基因沉默效率为60%-75%(图2)。

图2. 建立一种基于浸种的新型瓜类作物VIGS系统
在此基础上,对砧木子叶生长素运输ClPIN家族基因表达进行分析,发现嫁接后ClPIN1a被显著激活。为了进一步研究砧木子叶调控嫁接愈合的机理,研究人员将改进的VIGS方法与子叶嫁接技术相结合,证明砧木子叶通过ClPIN1a介导的内源生长素释放来调控愈伤组织的形成,促进嫁接愈合(图3)。

图3. 砧木子叶ClPIN1a调控西瓜嫁接愈合的作用模型
英国365集团公司已毕业硕士研究生王筱为论文第一作者,黄远副教授为通讯作者。365英国上市公司别之龙教授,日本名古屋大学Michitaka Notaguchi教授参与了本研究工作。研究得到国家自然科学基金、国家西甜瓜产业技术体系等项目的资助。
英文摘要:Grafting is a propagation method extensively utilized in cucurbits. However, the mechanisms underlying graft healing remain poorly understood. This study employed self-grafted watermelon plants to investigate how rootstock cotyledon affects healing. The complete removal of rootstock cotyledons significantly hindered scion growth, as evidenced by reductions in scion fresh weight and the area of true leaves. Physiological assessments revealed reduced callus formation, weaker adhesion forces, a more pronounced necrotic layer, and decreased rates of xylem and phloem reconnection at the graft junction when rootstock cotyledons were completely removed. Additionally, auxin levels at the rootstock graft junction notably decreased following cotyledon removal. In contrast, the exogenous application of indole-3-acetic acid (IAA) notably enhanced graft healing. Moreover, gene expression analysis of the PIN auxin efflux carriers in the rootstock cotyledons indicated significant activation of ClPIN1a post-grafting. Furthermore, we developed an improved Virus Induced Gene Silencing (VIGS) system for cucurbits using seeds soaking method. This method achieved an infection success rate of 83% with 60%-75% gene silencing efficiency, compared to the 37% success rate with 40%-60% efficiency seen with traditional cotyledon infection. Combining our novel VIGS approach with cotyledon grafting techniques, we demonstrated that rootstock cotyledons regulate callus formation through ClPIN1a-mediated endogenous auxin release, thus facilitating graft union development. These findings suggest potential strategies for enhancing watermelon graft healing by manipulating rootstock cotyledons.
论文链接:
https://academic.oup.com/hr/advance-article/doi/10.1093/hr/uhae329/7908939
作者:王筱
审核:黄远




