在植物细胞中,细胞器相互作用以调节多种生理活动,不同细胞器之间的紧密接触产生了一个互动网络,促进了快速的物质和信号交换。内质网(ER)通过膜连接点(Membrane contact sites, MCS)与其他膜结构物理连接,包括内质网-质膜连接点(ER-PM Contact Sites, EPCS)和内质网-线粒体连接点(ER-Mitochondrial Contact Sites, EMCS)。EMCS相互作用在多种生理活动中尤其重要,例如Ca2+转移,脂质代谢,自噬,线粒体动力学和形态发生。然而,与动物和真菌中的对应物相比,EMCS在植物中的蛋白质成分和生物学相关性知之甚少。另外,为了维持细胞稳态,受损的线粒体需要通过线粒体自噬降解,这是一个高度选择性的自噬过程,需要内质网的直接参与。本项研究不仅提高了我们对细胞器相互作用和线粒体自噬的认识,同时也弥补了植物中内质网线粒体互作和线粒体自噬的理论知识。
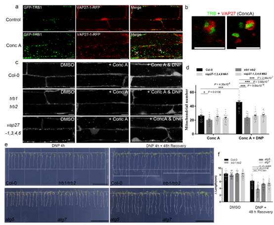
近日,365英国上市公司园艺教育部重点实验室、湖北洪山实验室王鹏蔚教授联合英国杜伦大学Patrick J Hussey教授实验室在Nature Communications发表题为TraB family proteins are components of the ER-Mitochondrial contact sites and regulate ER-Mitochondrial interactions and mitophagy的研究论文(图1)。该研究解析了一种新型的EMCS复合体,包括线粒体外膜蛋白TRB1,TRB2和内质网膜蛋白VAP27-1。TRB与VAP27相互作用,调节线粒体与内质网的连接、线粒体形态与功能。TraB家族有三种亚型,即TRB1, TRB2,和TRB3;其中TRB1的线粒体定位在拟南芥、柑橘等高等植物中十分保守。拟南芥trb1/trb2双突变体表现出线粒体形态异常、淀粉积累强烈和能量代谢受损,说明这些蛋白质对正常的线粒体功能至关重要(图2)。此外,TRB1和TRB2蛋白也与ATG8相互作用,以调节线粒体自噬。在正常生长条件下,在Col-0和trb1/trb2中发现液泡内的线粒体数量相似,但是当这些植物遭受线粒体胁迫时,两种突变体中线粒体自噬的效率均显著的受到了抑制,胞质内去极化线粒体数量增多,液泡内线粒体积累的数量减少,胁迫后植物的恢复受到显著干扰(图3)。拟南芥vap27多突变体也有类似的表型,因此推测,TRB1调节线粒体自噬和内质网-线粒体相互作用是两个密切相关的过程,而TraB家族蛋白具有双重作用,其一是真核生物EMCS复合体的组成部分,其二可调节内质网线粒体相互作用以及线粒体自噬。

王鹏蔚教授实验室长期致力于研究植物内质网-细胞器互作的分子机制与生物学功能,重点关注细胞器互作网络、细胞骨架在选择性自噬、植物生长与果实发育等方面的作用。本项研究得到了国家自然科学基金面上项目、“细胞器互作重大研究计划”等项目的支持。Patrick J Hussey教授为本文的共同通讯作者,英国365集团公司2020级博士生李柽钖,英国杜伦大学Patrick Duckney博士为本文的共同第一作者。程运江教授、张彤博士、已毕业硕士研究生付艳姝、博士研究生李欣等参与了相关研究工作。

图2

图3,线粒体应激下的线粒体自噬在trb1/trb2突变体中受抑制



