嫁接作为一项重要的无性繁殖技术,能够改善植株长势,调节花期,并提高植株的抗逆性、果实产量与品质。然而,嫁接可能存在不亲和的问题,从而影响成活和后续生长。因此,理解接穗对不同亲和性砧木的响应机制,对于提升嫁接亲和性具有重要意义。
2026年1月29日,Plant Physiology在线发表了英国365集团公司、果蔬园艺作物种质创新与利用全国重点实验室黄远教授课题组与名古屋大学/京都大学Michitaka Notaguchi教授课题组合作完成的最新研究成果,论文题为“Xyloglucan endotransglucosylase/hydrolase family genes are required for the plant graft union formation through callus proliferation”。该研究揭示了木葡聚糖糖基转移/水解酶(XTH)家族基因通过调控愈伤组织的形成,来促进嫁接愈合的成功建立。

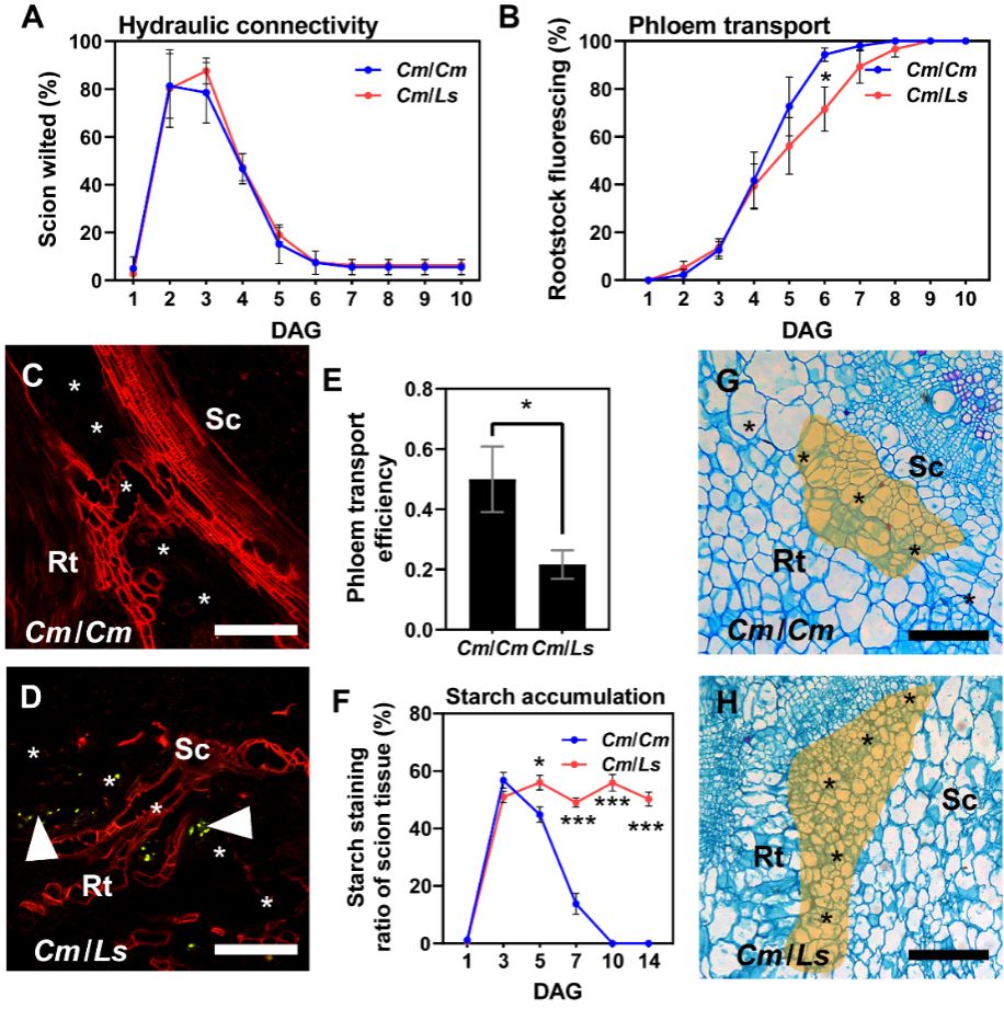
研究团队首先对多种甜瓜(Cucumis melo)接穗和葫芦(Lagenaria siceraria))砧木的嫁接亲和性进行了系统性的评价,发现甜瓜与葫芦存在普遍的嫁接低亲和性现象,即嫁接后植株虽能存活,但生长停滞。进一步的染料运输实验和组织切片观察表明,愈合部韧皮部的胼胝质沉积是导致甜瓜与葫芦低亲和性的直接原因。胼胝质的沉积阻碍了甜瓜接穗的光合产物向砧木的运输,限制了砧木根系成长;而有限的根系生长又无法为接穗提供足够的水分和营养物质支撑,最终导致“僵而不死”的典型低亲和性表型。值得注意的是,低亲和性葫芦砧木诱导甜瓜接穗在嫁接界面产生更多愈伤组织。

图1. 甜瓜/甜瓜(Cm/Cm)与甜瓜/葫芦(Cm/Ls)嫁接愈合部的维管束功能恢复及愈伤组织增殖
对甜瓜/甜瓜与甜瓜/葫芦的嫁接愈合部转录组进行进一步分析,发现与甜瓜自嫁相比,低亲和性组合的基因表达发生更大幅度偏移,且差异基因主要富集在细胞壁合成与修饰相关通路。进一步的生信分析发现,XTH9为关键响应基因。沉默甜瓜CmXTH9后,甜瓜嫁接苗成活率显著降低,愈伤组织形成明显受阻,且在甜瓜/葫芦组合中表现尤为突出,证明其在嫁接愈合中的重要功能。

图2. 沉默甜瓜CmXTH9对甜瓜/葫芦嫁接愈合的影响
随后,研究人员进一步比较了甜瓜、拟南芥、烟草、水稻、番茄等多物种嫁接愈合部转录组,发现25%-55%的XTH家族基因在嫁接愈合过程中被上调,且上调的成员分布在XTH家族的不同亚群中。相对于嫁接亲和性组合,弱亲和性组合表现出更多的成员被上调,且上调幅度更高,而嫁接不亲和组合则仅有一个甚至没有XTH被上调。为验证XTH家族基因在其他物种嫁接中的功能,研究人员对拟南芥AtXTH4和AtXTH7进行研究。二者均在拟南芥嫁接愈合部的愈伤组织中表达。单突变Atxth4和Atxth7对愈伤形成和嫁接成活没有影响,而双突变显著降低愈伤组织的形成和嫁接成活。
上述结果表明,XTH家族基因通过促进愈伤组织的形成,进而增强嫁接愈合。在低亲和砧木嫁接条件时,接穗则通过进一步增强愈伤组织的形成的策略,来保证自身的成活。这种机制在不同物种嫁接中具有保守性,且来自不同分支的多个XTH成员的参与能够在最大程度上,减少单一基因的功能缺失对嫁接愈合的影响。
英国365集团公司已毕业硕士研究生熊木(现为名古屋大学在读博士生)为论文第一作者,黄远教授和Michitaka Notaguchi教授为共同通讯作者。365英国上市公司别之龙教授,日本名古屋大学Ken-ichi Kurotani特任准教授参与了本研究工作。研究得到国家自然科学基金、国家西甜瓜产业技术体系等项目的资助。
论文链接:https://academic.oup.com/plphys/advance-article/doi/10.1093/plphys/kiag030/8445249?login=true#
文字:熊木
审核:黄远



