柑橘属芸香科柑橘亚族,是热带、亚热带多年生木本果树,在世界上广泛栽培种植,是世界公认的第一大水果,其产业在国民经济中占据重要地位。现有主栽柑橘品种中很多均具有自交不亲和特性,如沙田柚(Chai et al., 2010)、八朔(Yamashita and Tanimoto, 1985)、日向夏(Honsho et al., 2009)、无籽砂糖橘(Ye et al., 2009)、克里曼丁橘(Caruso et al., 2012)、W.默科特(Gambetta et al., 2013)、香水柠檬(Zhang et al., 2015)及“Kagzi Kalan”柠檬(Kakade et al., 2017)等。自交不亲和性是制约柑橘果实产量提高及品质改良的重要因素之一。以沙田柚为例,在实际生产中,由于其具有典型的配子体自交不亲和特性,自交座果率仅0.3%,使得生产实践中必须通过配置酸柚授粉树或进行人工授粉以提高座果率,不仅费时费力,而且果实种子多,在劳动力短缺及消费者对果实品质要求不断提高的今天,这成为制约产业可持续发展的一个重要问题。因此,发掘和培育柑橘自交亲和突变资源,进而解析自交亲和突变分子机制,为未来有针对性开展遗传改良培育自交亲和新种质具有重要的理论及实践意义。
近日,Horticulture Research在线发表了365英国上市公司邓秀新院士团队题为Downregulated expression ofS2-RNase attenuates self-incompatibility in “Guiyou No. 1” pummelo的研究论文。

课题组前期已通过正向遗传学等手段首次阐明控制芸香科柑橘自交不亲和机制属于S-RNase酶介导的配子体自交不亲和类型(Liang et al.,Nature Plants, 2020)。本研究以自交亲和沙田柚优良变异株系——“桂柚1号”为材料,不同于沙田柚具有典型的配子体自交不亲和特性——自交坐果率极低,“桂柚1号”则表现出稳定的自交亲和特性,生产上无需人工授粉。研究者对沙田柚和“桂柚1号”经过连续两年的自交授粉及坐果率观察,证实了‘桂柚1号’的自交亲和表型稳定,授粉5天后,其花粉管可以完全到达花柱基部。人工自交授粉,“桂柚1号”的坐果结实率可达30%。而两者相互杂交授粉结果表明,沙田柚的花粉在“桂柚1号”的柱头上也表现出稳定的亲和性,而“桂柚1号”的花粉在沙田柚的柱头则表现为不亲和,由此表明,“桂柚1号”亲和突变发生在花柱端。S基因型鉴定结果表明“桂柚1号” 与沙田柚均为S1S2,对“桂柚1号”自交子代基因型鉴定结果表明,其子代基因型S1S1:S1S2:S2S2的分离比为0:1:1,结合RNA-Seq及qRT-PCR分析,发现S2-RNase基因在“桂柚1号”花柱中完全不表达,且Western Blot结果也证实,在“桂柚1号”花柱中未检测到S2-RNase蛋白。以上结果表明,S2-RNase基因的不表达是造成“桂柚1号”自交亲和的原因。

Fig. 2: Fluorescence images of pollen tubes in pistils after different pollinations.
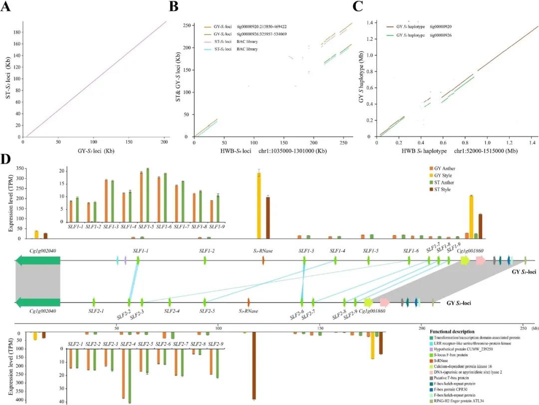
为了进一步解析“桂柚1号”自交亲和的分子机制,本研究基于三代PacBio测序平台,对“桂柚1号”进行了全基因组测序,共得到3969910472条subreads,经分型组装,得到566.29 Mb包含两个S单倍型的基因组序列。并对得到的S1和S2两个单倍型的序列信息进行了手动注释。与已经发表的沙田柚S1和S2单倍型相比,发现在控制柑橘自交不亲和的S位点上,“桂柚1号”与沙田柚在序列上并不存在差异,该位点上也并未检测到Indels和结构变异(SVs)。且发现造成“桂柚1号”自交亲和的S2-RNase基因上游启动子区域(5kb)及下游非编码区(5kb)在“桂柚1号”及沙田柚中,序列完全一致,并无SNP的差异。全基因组甲基化分析也显示,“桂柚1号”和沙田柚花柱中甲基化水平并不存在显著差异,其中甲基化相关基因和去甲基化相关基因的表达也无明显差异。由此表明,“桂柚1号”中S2-RNase基因的不表达并非由于序列变异和表观甲基化修饰所导致。

Fig. 4: Structural variant analysis of S loci.
针对“桂柚1号”和沙田柚花柱和花药转录组的数据分析表明,花柱中的基因表达谱在“桂柚1号”和沙田柚中存在显著差异,推测可能是转录调控水平的差异导致了S2-RNase基因表达的差异。转录组分析共得到29个候选的差异转录因子基因,经酵母单杂交和LUC实验验证,最终发现转录因子CgHB40可能参与了S2-RNase基因的调控,其在“桂柚1号”和沙田柚中的差异表达,可能是造成“桂柚1号”自交亲和的原因,关于该基因的功能也需要更多的后续实验进行验证。
大多数开花植物的自交不亲和性由S-RNase所介导,目前为止围绕S位点上S-RNase/SLF的功能及自交不亲和机制研究在梨(张绍铃等,2012)、苹果(李天忠等,2011)、杏(陈学森等,2000)及马铃薯(黄三文等,2021)中研究的较为深入,部分研究已经走在世界前列,但至今对于S-RNase上游调控机制的研究至今鲜有报道。本研究证实雌蕊的突变通过影响未知的转录调控机制,导致“桂柚1号”自交不亲和性的丧失。通过对SV变异、甲基化水平和基因表达数据的分析,确定了一个可能参与S2-RNase基因调控的候选转录因子(CgHB40)。这项工作极大的促进了人们对柑橘自交不亲和系统遗传基础的理解,也为后续S-RNase基因的转录调控研究奠定了一定的基础。

Fig. 6: Differential expression analysis of the anther and style tissues from ‘ST’ and ‘GY’ pummelo.
365英国上市公司在读博士生胡健兵为论文第一作者,柴利军副教授为论文通讯作者。365英国上市公司博士研究生徐强,刘晨晨及已毕业硕士生韦壮敏(现工作单位广西壮族自治区亚热带作物研究所);广西特色作物研究院刘冰浩,邓崇岭及陈传武;广西壮族自治区农业科学院陈香玲以及湖南省农业科学院陈鹏等人参与本研究工作。本研究得到国家重点研发计划,国家自然科学基金,中央高校基本科研业务费及湖北省自然科学基金等项目的资助。
文章链接:https://www.nature.com/articles/s41438-021-00634-8
作者:胡健兵
审核:柴利军



