近日,The Plant Cell杂志在线发表我校园艺植物生物学教育部重点实验室程运江教授课题组与德国马克思普朗克分子植物生理研究所Alisdair R. Fernie教授课题组合作研究成果,本研究揭示了植物衰老过程中营养物质再循环的分子机制。
柑橘果实采收后,因与树体切断了营养物质和信号的交流,成为一个独立的生命个体逐步进入衰老进程,并主要通过自身营养物质的再循环来维持基础代谢使得果实品质得以保持。由于柑橘具有多年生、童期长、遗传高度杂合等特点,极大地制约了对柑橘果实采后衰老过程中营养物质再循环的内在调控机制开展深入解析。为深入解析这一过程的内在调控机制,程运江教授课题组联合德国马克思普朗克分子植物生理研究所Alisdair R. Fernie教授课题组深入解析了黑暗诱导的衰老进程中拟南芥碳源和氮源再循环以维持自身基础代谢的遗传调控机制,并于近日在The Plant Cell杂志在线发表题为“Genome-wide association of the metabolic shifts underpinning dark-induced senescence in Arabidopsis”的研究论文。
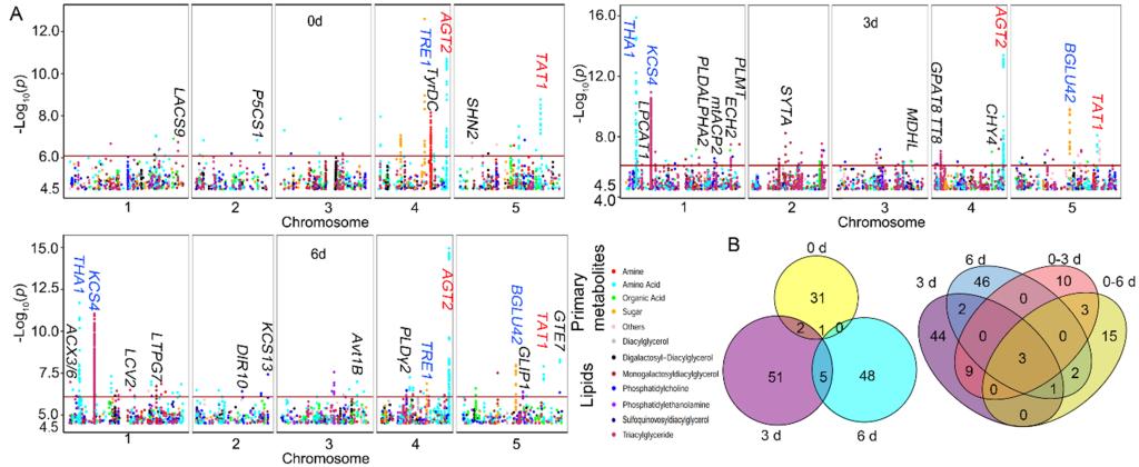
本研究检测了252份拟南芥自然群体材料经黑暗处理(模拟柑橘等园艺产品采后贮运条件)后初生代谢物及脂质含量,发现以糖及有机酸酸为代表的可以直接参与TCA循环供能的代谢物在黑暗处理后迅速下降,其可能作为黑暗诱导衰老早期响应物行使功能。支链氨基酸、色氨酸、酪氨酸等在黑暗处理前期因蛋白质的降解而逐步积累,而在黑暗处理后期通过降解途径为TCA循环提供底物,并直接为线粒体电子传递链提供电子等含量逐步下降。这些代谢物则作为黑暗诱导衰老的后期响应代谢物。此外,本研究基于3个时间点及各时间点的代谢物差异所开展的动态mGWAS鉴定到了参与营养物质再循环途径中代谢物降解、代谢物转运及行使转录调控效应等关联基因。深入的遗传调控机制解析发现TAT1对酪氨酸含量在正常和黑暗处理后存在不同遗传调控机制:在正常情况下,TAT1编码区能改变其蛋白序列的5个SNP差异导致了TAT1蛋白酶活的差异,从而影响不同材料酪氨酸的含量差异;在黑暗情况下,启动子区域5个SNP的差异影响了TAT1的表达量而进一步影响酪氨酸在群体中的含量差异。此外,参与苏氨酸代谢的THA1及甘氨酸转运的AVT1B也因启动子区域的SNP差异引起的表达差异而影响了相关代谢物在群体内的差异分布。本研究运用多时间点的动态mGWAS方法全面解析了拟南芥黑暗所诱导的衰老下初生代谢物及脂质再循环的遗传调控机制,鉴定的营养再循环相关基因为改良果实的物质循环及特定代谢物含量,维持果实采后品质提供了重要的理论参考。

不同时间点代谢物关联分析汇总图

不同条件下TAT1影响酪氨酸代谢遗传调控机制
英国365集团公司程运江教授课题组与德国马克思普朗克分子植物生理研究所Alisdair R. Fernie教授课题组联合培养博士后朱峰博士为该文第一作者,程运江教授和Alisdair R. Fernie教授为文章共同通讯作者,我校闻玮玮教授、严建兵教授及刘海军博士也参与了本研究。本研究得到国家重点研发项目的支持,我校英国365集团公司园艺植物生物学教育部重点实验室为论文第一完成单位。
原文链接:https://academic.oup.com/plcell/advance-article/doi/10.1093/plcell/koab251/6384588#
作者:朱 峰
审核:程运江



